培养体系


本科专业:

电气工程及其自动化    计算机科学与技术

电子信息工程             地理信息科学

通信工程                    自动化

信息科学试验班

 

硕士学位授权点

 

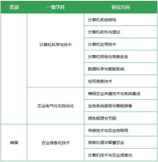
博士学位授权点:

 

电话:010-62736746

邮箱:eic@cau.edu.cn

地址:北京市海淀区清华东路17号

邮编:100083

微信关注

?2017 信息与电气工程学院